相关内容列表
幼小衔接视域下“相同性”和“差异性”的实践融通路径的探究
“船”承五育,建构启思——大班建构游戏与五育融合的实践研究
校家社联动,促进小班幼儿情绪管理的实践研究
幼儿视力健康教育多元融合机制的建构研究
五育并举背景下幼儿园红色文化融入区域运动的实践研究
儿童发展优先理念下, 有效创设幼儿园科学探索空间的实践研究
为创造力赋能:STEAM理念下“赏·玩·秀”音乐微剧促进幼儿创造性思维的实践研究
儿童歌唱能力连续性发展的幼小衔接实践研究
数字赋能·观念重塑:幼儿电子成长档案袋赋能家庭教育观念的实践与反思
挖掘“百果园”资源,探究大班幼儿有意义学习的策略
托幼一体化视角下托幼衔接的实践与优化路径
智能工具赋能大班区域运动中师幼互动质量提升的实践研究 ——以运动手环与智跟拍系统协同应用为例
“哇时刻”赋能课程生长——幼儿园高质量园本课程的实践与创新
教养医视角下,0-3岁婴幼儿家庭心理健康教育现状及对策研究
在沙水游戏活动中引发幼儿科学探究的支持性策略研究 ——以“无动力小船”活动为例
年龄适宜视角下托班幼儿的科学素养启蒙实践——“游戏化科探体验”让托班幼儿爱上科学探索活动
融合干预背景下一名语言发育迟缓幼儿的成长之路 ——基于嵌入式干预与同伴支持的实践
幼小衔接中以绘本为载体缓解大班幼儿心理压力的实践研究
以“智”提“质”,慧享慧玩慧运动
幼儿园安全教育在园家社协同育人中的实践与探索

 

 
 
 
 

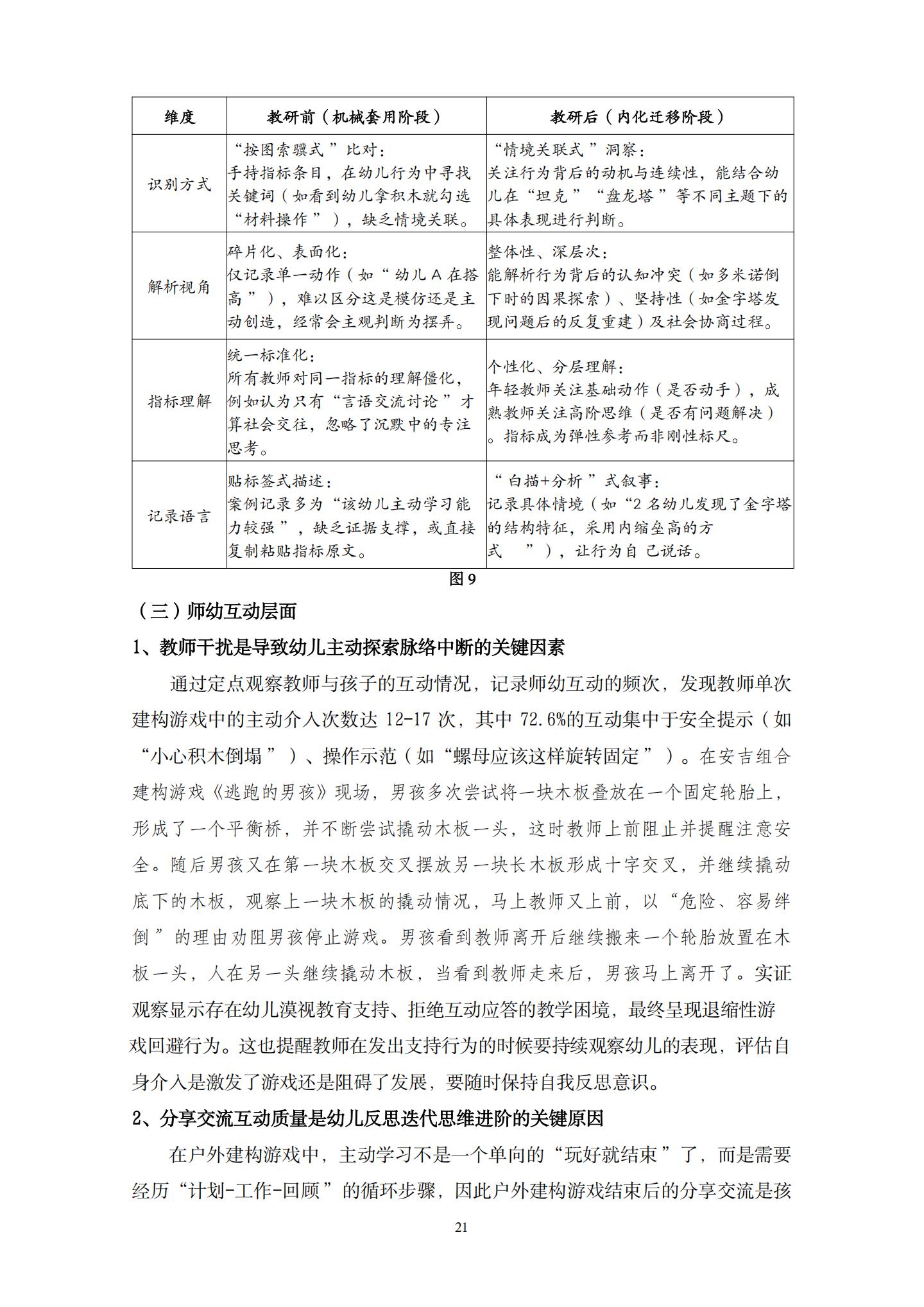
户外建构游戏中支持大班幼儿主动学习的策略研究
2026-04-26  作者(来源):上海市徐汇区望德幼儿园

20260426户外建构游戏中支持大班幼儿主动学习的策略研究 (望德 范芸英)_01.jpg20260426户外建构游戏中支持大班幼儿主动学习的策略研究 (望德 范芸英)_02.jpg20260426户外建构游戏中支持大班幼儿主动学习的策略研究 (望德 范芸英)_03.jpg20260426户外建构游戏中支持大班幼儿主动学习的策略研究 (望德 范芸英)_04.jpg20260426户外建构游戏中支持大班幼儿主动学习的策略研究 (望德 范芸英)_05.jpg20260426户外建构游戏中支持大班幼儿主动学习的策略研究 (望德 范芸英)_06.jpg20260426户外建构游戏中支持大班幼儿主动学习的策略研究 (望德 范芸英)_07.jpg20260426户外建构游戏中支持大班幼儿主动学习的策略研究 (望德 范芸英)_08.jpg20260426户外建构游戏中支持大班幼儿主动学习的策略研究 (望德 范芸英)_09.jpg20260426户外建构游戏中支持大班幼儿主动学习的策略研究 (望德 范芸英)_10.jpg20260426户外建构游戏中支持大班幼儿主动学习的策略研究 (望德 范芸英)_11.jpg20260426户外建构游戏中支持大班幼儿主动学习的策略研究 (望德 范芸英)_12.jpg20260426户外建构游戏中支持大班幼儿主动学习的策略研究 (望德 范芸英)_13.jpg20260426户外建构游戏中支持大班幼儿主动学习的策略研究 (望德 范芸英)_14.jpg20260426户外建构游戏中支持大班幼儿主动学习的策略研究 (望德 范芸英)_15.jpg20260426户外建构游戏中支持大班幼儿主动学习的策略研究 (望德 范芸英)_16.jpg20260426户外建构游戏中支持大班幼儿主动学习的策略研究 (望德 范芸英)_17.jpg20260426户外建构游戏中支持大班幼儿主动学习的策略研究 (望德 范芸英)_18.jpg20260426户外建构游戏中支持大班幼儿主动学习的策略研究 (望德 范芸英)_19.jpg20260426户外建构游戏中支持大班幼儿主动学习的策略研究 (望德 范芸英)_20.jpg20260426户外建构游戏中支持大班幼儿主动学习的策略研究 (望德 范芸英)_21.jpg20260426户外建构游戏中支持大班幼儿主动学习的策略研究 (望德 范芸英)_22.jpg20260426户外建构游戏中支持大班幼儿主动学习的策略研究 (望德 范芸英)_23.jpg20260426户外建构游戏中支持大班幼儿主动学习的策略研究 (望德 范芸英)_24.jpg20260426户外建构游戏中支持大班幼儿主动学习的策略研究 (望德 范芸英)_25.jpg20260426户外建构游戏中支持大班幼儿主动学习的策略研究 (望德 范芸英)_26.jpg20260426户外建构游戏中支持大班幼儿主动学习的策略研究 (望德 范芸英)_27.jpg20260426户外建构游戏中支持大班幼儿主动学习的策略研究 (望德 范芸英)_28.jpg20260426户外建构游戏中支持大班幼儿主动学习的策略研究 (望德 范芸英)_29.jpg20260426户外建构游戏中支持大班幼儿主动学习的策略研究 (望德 范芸英)_30.jpg20260426户外建构游戏中支持大班幼儿主动学习的策略研究 (望德 范芸英)_31.jpg20260426户外建构游戏中支持大班幼儿主动学习的策略研究 (望德 范芸英)_32.jpg20260426户外建构游戏中支持大班幼儿主动学习的策略研究 (望德 范芸英)_33.jpg20260426户外建构游戏中支持大班幼儿主动学习的策略研究 (望德 范芸英)_34.jpg20260426户外建构游戏中支持大班幼儿主动学习的策略研究 (望德 范芸英)_35.jpg20260426户外建构游戏中支持大班幼儿主动学习的策略研究 (望德 范芸英)_36.jpg20260426户外建构游戏中支持大班幼儿主动学习的策略研究 (望德 范芸英)_37.jpg20260426户外建构游戏中支持大班幼儿主动学习的策略研究 (望德 范芸英)_38.jpg20260426户外建构游戏中支持大班幼儿主动学习的策略研究 (望德 范芸英)_39.jpg20260426户外建构游戏中支持大班幼儿主动学习的策略研究 (望德 范芸英)_40.jpg20260426户外建构游戏中支持大班幼儿主动学习的策略研究 (望德 范芸英)_41.jpg20260426户外建构游戏中支持大班幼儿主动学习的策略研究 (望德 范芸英)_42.jpg20260426户外建构游戏中支持大班幼儿主动学习的策略研究 (望德 范芸英)_43.jpg


关闭窗口
 
 
 

 

沪公网安备 31010402001037号