相关内容列表
五育并举背景下幼儿园红色文化融入区域运动的实践研究
儿童发展优先理念下, 有效创设幼儿园科学探索空间的实践研究
为创造力赋能:STEAM理念下“赏·玩·秀”音乐微剧促进幼儿创造性思维的实践研究
儿童歌唱能力连续性发展的幼小衔接实践研究
数字赋能·观念重塑:幼儿电子成长档案袋赋能家庭教育观念的实践与反思
挖掘“百果园”资源,探究大班幼儿有意义学习的策略
托幼一体化视角下托幼衔接的实践与优化路径
智能工具赋能大班区域运动中师幼互动质量提升的实践研究 ——以运动手环与智跟拍系统协同应用为例
“哇时刻”赋能课程生长——幼儿园高质量园本课程的实践与创新
教养医视角下,0-3岁婴幼儿家庭心理健康教育现状及对策研究
在沙水游戏活动中引发幼儿科学探究的支持性策略研究 ——以“无动力小船”活动为例
年龄适宜视角下托班幼儿的科学素养启蒙实践——“游戏化科探体验”让托班幼儿爱上科学探索活动
融合干预背景下一名语言发育迟缓幼儿的成长之路 ——基于嵌入式干预与同伴支持的实践
幼小衔接中以绘本为载体缓解大班幼儿心理压力的实践研究
以“智”提“质”,慧享慧玩慧运动
幼儿园安全教育在园家社协同育人中的实践与探索
提升保育员对3-6岁幼儿户外游戏护理与指导能力的实践研究
鼓乐育人 幼儿园德育儿童化实践的路径探究
幼儿劳动素养的内涵解析与表现性评价策略研究
园内外幼儿早期阅读实践及成果

 

 
 
 
 

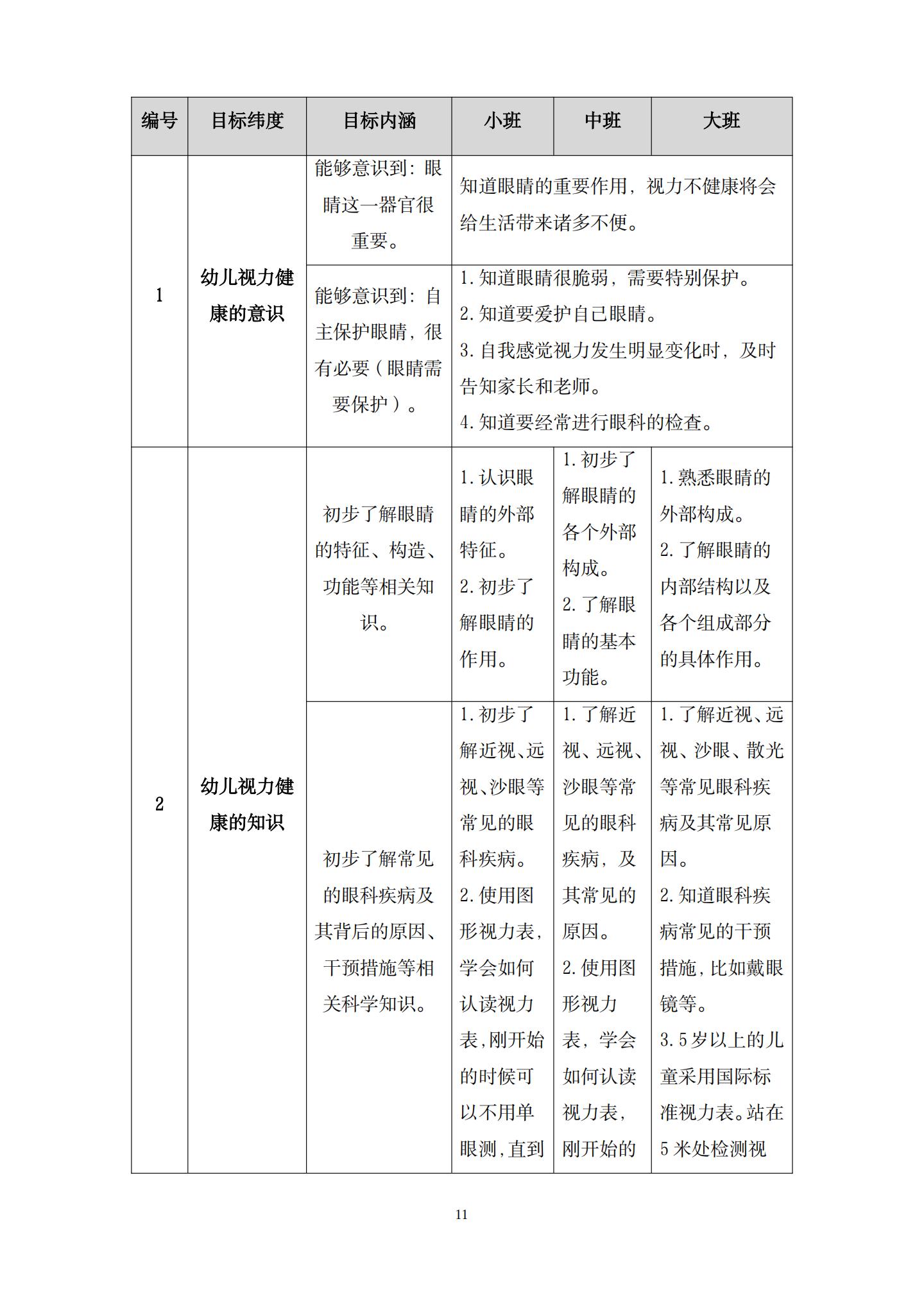
幼儿视力健康教育多元融合机制的建构研究
2026-04-23  作者(来源):上海市徐汇区桂平幼儿园

幼儿视力健康教育多元融合机制的建构研究(桂平幼张桢)_01.jpg幼儿视力健康教育多元融合机制的建构研究(桂平幼张祯)_02.jpg幼儿视力健康教育多元融合机制的建构研究(桂平幼张祯)_03.jpg幼儿视力健康教育多元融合机制的建构研究(桂平幼张祯)_04.jpg幼儿视力健康教育多元融合机制的建构研究(桂平幼张祯)_05.jpg幼儿视力健康教育多元融合机制的建构研究(桂平幼张祯)_06.jpg幼儿视力健康教育多元融合机制的建构研究(桂平幼张祯)_07.jpg幼儿视力健康教育多元融合机制的建构研究(桂平幼张祯)_08.jpg幼儿视力健康教育多元融合机制的建构研究(桂平幼张祯)_09.jpg幼儿视力健康教育多元融合机制的建构研究(桂平幼张祯)_10.jpg幼儿视力健康教育多元融合机制的建构研究(桂平幼张祯)_11.jpg幼儿视力健康教育多元融合机制的建构研究(桂平幼张祯)_12.jpg幼儿视力健康教育多元融合机制的建构研究(桂平幼张祯)_13.jpg幼儿视力健康教育多元融合机制的建构研究(桂平幼张祯)_14.jpg幼儿视力健康教育多元融合机制的建构研究(桂平幼张祯)_15.jpg幼儿视力健康教育多元融合机制的建构研究(桂平幼张祯)_16.jpg幼儿视力健康教育多元融合机制的建构研究(桂平幼张祯)_17.jpg幼儿视力健康教育多元融合机制的建构研究(桂平幼张祯)_18.jpg幼儿视力健康教育多元融合机制的建构研究(桂平幼张祯)_19.jpg幼儿视力健康教育多元融合机制的建构研究(桂平幼张祯)_20.jpg幼儿视力健康教育多元融合机制的建构研究(桂平幼张祯)_21.jpg幼儿视力健康教育多元融合机制的建构研究(桂平幼张祯)_22.jpg幼儿视力健康教育多元融合机制的建构研究(桂平幼张祯)_23.jpg幼儿视力健康教育多元融合机制的建构研究(桂平幼张祯)_24.jpg幼儿视力健康教育多元融合机制的建构研究(桂平幼张祯)_25.jpg幼儿视力健康教育多元融合机制的建构研究(桂平幼张祯)_26.jpg


关闭窗口
 
 
 

 

沪公网安备 31010402001037号