相关内容列表
挖掘“百果园”资源,探究大班幼儿有意义学习的策略
托幼一体化视角下托幼衔接的实践与优化路径
智能工具赋能大班区域运动中师幼互动质量提升的实践研究 ——以运动手环与智跟拍系统协同应用为例
“哇时刻”赋能课程生长——幼儿园高质量园本课程的实践与创新
教养医视角下,0-3岁婴幼儿家庭心理健康教育现状及对策研究
在沙水游戏活动中引发幼儿科学探究的支持性策略研究 ——以“无动力小船”活动为例
年龄适宜视角下托班幼儿的科学素养启蒙实践——“游戏化科探体验”让托班幼儿爱上科学探索活动
融合干预背景下一名语言发育迟缓幼儿的成长之路 ——基于嵌入式干预与同伴支持的实践
幼小衔接中以绘本为载体缓解大班幼儿心理压力的实践研究
以“智”提“质”,慧享慧玩慧运动
幼儿园安全教育在园家社协同育人中的实践与探索
提升保育员对3-6岁幼儿户外游戏护理与指导能力的实践研究
鼓乐育人 幼儿园德育儿童化实践的路径探究
幼儿劳动素养的内涵解析与表现性评价策略研究
园内外幼儿早期阅读实践及成果
基于项目化学习(PBL)理论成果,支持大班个别化学习活动的实践研究
幼小衔接视域下大班幼儿劳动意识培养的实践路径探究
幼儿园自然环境中幼儿游戏与学习融合的行动研究 ——以中班“玩 探 秀”自然乐园森林烧烤店为例
生态公民视角下培育大班幼儿生态美德的实证研究
赋权·对话·成长: 以艺术活动为载体支持幼儿自主决策的实践研究

 

 
 
 
 

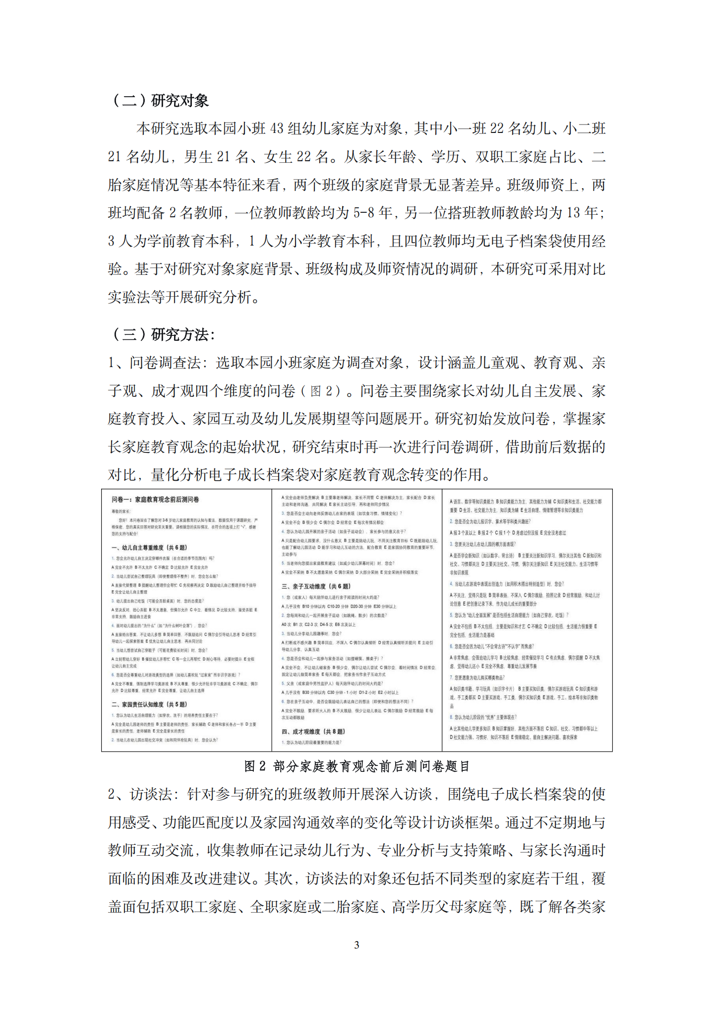
数字赋能·观念重塑:幼儿电子成长档案袋赋能家庭教育观念的实践与反思
2026-04-22  作者(来源):上海市徐汇区科技逸夫幼儿园

20260421数字赋能·观念重塑:学前电子成长档案袋赋能家庭教育的实践与反思(科技逸夫 龚文姬)_01.png20260421数字赋能·观念重塑:学前电子成长档案袋赋能家庭教育的实践与反思(科技逸夫 龚文姬)_02.png20260421数字赋能·观念重塑:学前电子成长档案袋赋能家庭教育的实践与反思(科技逸夫 龚文姬)_03.png20260421数字赋能·观念重塑:学前电子成长档案袋赋能家庭教育的实践与反思(科技逸夫 龚文姬)_04.png20260421数字赋能·观念重塑:学前电子成长档案袋赋能家庭教育的实践与反思(科技逸夫 龚文姬)_05.png20260421数字赋能·观念重塑:学前电子成长档案袋赋能家庭教育的实践与反思(科技逸夫 龚文姬)_06.png20260421数字赋能·观念重塑:学前电子成长档案袋赋能家庭教育的实践与反思(科技逸夫 龚文姬)_07.png20260421数字赋能·观念重塑:学前电子成长档案袋赋能家庭教育的实践与反思(科技逸夫 龚文姬)_08.png20260421数字赋能·观念重塑:学前电子成长档案袋赋能家庭教育的实践与反思(科技逸夫 龚文姬)_09.png20260421数字赋能·观念重塑:学前电子成长档案袋赋能家庭教育的实践与反思(科技逸夫 龚文姬)_10.png20260421数字赋能·观念重塑:学前电子成长档案袋赋能家庭教育的实践与反思(科技逸夫 龚文姬)_11.png20260421数字赋能·观念重塑:学前电子成长档案袋赋能家庭教育的实践与反思(科技逸夫 龚文姬)_12.png20260421数字赋能·观念重塑:学前电子成长档案袋赋能家庭教育的实践与反思(科技逸夫 龚文姬)_13.png20260421数字赋能·观念重塑:学前电子成长档案袋赋能家庭教育的实践与反思(科技逸夫 龚文姬)_14.png20260421数字赋能·观念重塑:学前电子成长档案袋赋能家庭教育的实践与反思(科技逸夫 龚文姬)_15.png20260421数字赋能·观念重塑:学前电子成长档案袋赋能家庭教育的实践与反思(科技逸夫 龚文姬)_16.png20260421数字赋能·观念重塑:学前电子成长档案袋赋能家庭教育的实践与反思(科技逸夫 龚文姬)_17.png


关闭窗口
 
 
 

 

沪公网安备 31010402001037号